尚权推荐丨黄海强:重复性供述排除规则研究
引言
重复性供述以严重非法取证方法获得先前供述为前提,以合法方式获取后续外观无瑕疵的供述为表象,其实质在于先前严重非法取证方法对后续外观合法供述的影响。排除重复性供述是排除“刑讯逼供等非法方法获取的口供”的重要保障。
2017年6月27日,两高三部联合发布的《关于办理刑事案件严格排除非法证据若干问题的规定》(以下简称《严格排除非法证据规定》)第5条确立了重复性供述排除规则。重复性供述排除规则突破了以往非法口供的认定范围,确立了不同于“裁量排除说”的“原则加例外”排除模式,具有一定的创设意义,需从学理上厘清分歧、诠释理论正当性。本文拟以原则加例外排除模式为框架,从理论、规范、实践三个角度解析重复性供述排除规则,探析其存在的问题并提出相应的完善建议。
一、重复性供述排除的理论基础
(一)重复性供述排除的内在逻辑
先前非法讯问方法所造成的痛苦记忆直接作用于后续讯问过程之中,在一段时间内受讯问情境所带来的压力不断重现刑讯逼供等非法方法带来的痛苦,进而在后续供述中违背意愿,即受特定的时空条件限制,而先前供述与后续供述之间也存在着“覆水难收”的影响作用。德国证据使用禁止之继续效力理论则将前次非法讯问与后续供述自愿性之间的持续性影响抽象化、理论化,[1]拓展了重复性供述排除依据的理论深度。具体而言,先前讯问方法的继续效力体现在以下方面。首先,在特定时空条件下“刑讯逼供等非法方法”对犯罪嫌疑人、被告人产生了直接的心理压迫作用,犯罪嫌疑人、被告人受制于压力场之中。审讯情境因与日常生活隔绝、较长时间的限制自由、面对侦查人员的心理而产生一定的压力,在权力控制型讯问情境中,讯问者被赋予控制讯问时间、地点、参与者、措施等,以此来实现所欲的结果。[2]“审讯的压力场蕴含着把嫌疑人吸引到有罪方向的强大力量,置身于此的嫌疑人内心所感受到的辛酸是旁人无法体会的”。[3]其次,在面临一定的审讯压力时,犯罪嫌疑人、被告人担心翻供会再次遭受“刑讯逼供等非法方法”的压制,肉体或精神上所遭受的痛苦持续性地在记忆中重现,在精神层面的折磨下,犯罪嫌疑人被可能的心理恐惧而支配,不得不作出违心的供述。再次,在“出袋之猫”心理[4]的影响下,认为先前供述已经作出,再反悔也没用的消极心理影响下作出重复性供述。
从证据属性角度看,重复性供述因欠缺合法性、真实性、自愿性要件而应当予以排除。首先,刑讯逼供等非法方法造成的痛苦记忆时刻折磨着犯罪嫌疑人、被告人,后续供述时虽然讯问方式合法但受到非法方法的影响,致使重复性供述在实质层面欠缺合法性要素。其次,刑讯逼供等非法方法获取的证据虚假可能性较大,“棰楚之下何求而不得”,有学者经统计发现,在20起冤案中,多达19起案件即95%的案件存在刑讯逼供情形。[5]非法取证是造成冤假错案的重要成因,因出袋之猫和担心翻供再次遭受非法讯问方法等心理的影响,犯罪嫌疑人、被告人在再次供述时仍延续先前供述的内容,即重复性供述与先前刑讯逼供等非法方法获取的口供均可能为虚假供述。最后,虽然我国尚未确立自白任意性规则,但痛苦规则将“迫使被告人违背意愿供述”作为认定非法性的要件之一,且对“反对自证其罪”作了原则性规定,基本上在正面宣示意义上承认犯罪嫌疑人、被告人供述应具有自愿性要件。在刑讯逼供等非法方法的波及效应[6]影响下,犯罪嫌疑人、被告人在持续性的肉体或精神创伤中所作的供述极有可能违背真实意愿,减损真实性及程序正当性。因此,重复性供述应当排除的直接根据是先前采取“刑讯逼供等非法方法”致使后续供述欠缺合法性、真实性、自愿性要件。
需要说明的是,在“肉体上或精神上所遭受的剧烈痛苦”影响下,重复性供述内含实质非法性、虚假可能性,在排除正当性层面则指向“人权保障说”、“虚假排除说”等非法证据排除的一般性理论基础。非自愿性则是重复性供述排除的个性化因素,在一定程度上体现了自白任意性规则的内涵——非任意性自白不具有可采性。2012年《刑事诉讼法》已确立“不得强迫任何人证实自己有罪”规则,供述自愿性保障在立法上有规范基础,[7]因供述自愿性与真实性之间的正向关联,从保障真实性角度排除非自愿供述具有一定的观念共识基础。当然,自愿性审查只是判断重复性供述是否属于非法证据的要素之一,并且在其他条款中并未将自愿性标准视为证据具有证据能力的必要条件,因此不能说我国已确立自白任意性规则,只能说重复性供述排除过程中考虑的自愿性因素在一定程度上反映了我国非法证据制度向自白任意性规则过渡的可能性。因为后续重复性供述的外观合法性及不绝对的虚假性,继续效力理论解析下的重复性供述排除依据应审视非法证据排除的结果中心主义立场,从供述的虚假排除转向“过程中心主义”立场的非自愿排除。[8]因此,重复性供述是基于非自愿前提而产生的诉讼证据,是“痛苦规则”的“衍生物”。重复性供述排除规则所保障的“自愿性”实际上更接近“痛苦规则”下一种相对较低位阶的保障,无法涵摄自白任意性规则中高位阶所保障的“任意性”。
从程序功能角度看,重复性供述所蕴含威慑警察的非法行为理论是保障“痛苦规则”实施的重要举措。非法口供排除在实践中效果不彰的重要原因之一就是重复性供述不排除。有学者在实证研究中发现,在3832件样本案件中,申请排除非法证据的有104件,启动合法性调查而排除案件数为10件,但最终这10起案件的最终结果并未因为法院的非法证据排除而起到实质性影响,其中,被排除的10起案件中有一半都是采纳其他重复供述认定有罪。[9]治理刑讯逼供的重要途径是适用程序性制裁理论通过“剥夺程序性违法者通过违法所得的不正当利益”,宣告侦查人员非法获取的证据无效,以促使其遵守法律程序。[10]重复性供述在实质层面代替非法口供发挥证明作用,若仅排除通过刑讯逼供等非法方法获取的口供而肯定重复性供述的证据能力,则在制度层面肯定违法取证者的不正当利益,加之个人责任追究机制的缺失,无异于鼓励侦查人员通过重复取供的方式“洗白”非法口供,难以遏制刑讯逼供。此外,有学者用“成本与制裁理论”论证威慑违法取证的必要性,指出仅排除刑讯逼供等非法方法获取的口供是一种成本型惩罚机制,仅吓阻行为人收益小于成本的施害行为,而排除毒树之果或重复性供述则是制裁型惩罚,吓阻所有不当行为。[11]成本型惩罚机制赋予侦查人员是否违法取供的自由裁量权,且在制度层面调节收益、成本关系陷入瓶颈时,[12]建立制裁型惩罚就成为了必然的选择。通过程序性制裁理论排除重复性供述以遏制刑讯逼供,从另一角度来讲也就是要求侦查机关取证时必须在法律许可的范围内依据正当程序行使职权,以此来证成侦查权行使的正当性、合法性。司法正当理论遵循了非法证据排除规则逆推效应,通过对逆向行为的否定,排除逆向行为使侦查行为回归到正向行为的止步之处,以此清除不当行为的后果。[13]
(二)重复性供述排除的模式选择
1.重复性供述的三种排除模式学说简述
(1)绝对排除模式
绝对排除模式认为,只要采取了刑讯逼供或者其他非法取证方法,那么后续形成的重复性供述均应予以排除,唯有此才能通过剥夺非法利益而威慑警察的非法取证行为。[14]绝对排除模式强调重复性供述排除的应然价值,往往体现在法律规定的延伸解读中。如根据德国刑事诉讼法第136条a列举了禁止讯问的方法,如果采取该条禁止的非法方法进行讯问,取得的供述不具有证据能力,“即或后来的讯问方法无违法情事,当后续陈述仍受昔往不法讯问之压力影响时,此时虽属合法之陈述仍不具有证据能力”。[15]在德国极具影响力的格夫根诉德国案中,法院裁定排除了被告人受到虐待威胁后在警察、检察官及法官面前作出的所有供述。[16]但因绝对排除模式仅强调威慑警察和捍卫程序正当价值,过于理想化而不被实践所接纳。不过,万毅教授从经验主义出发认为,在我国的司法体制和刑事诉讼体制的“绑定”效应作用下,很难切断后续自白与先前非法讯问行为的因果关系,绝对排除模式具有现实合理性。[17]
(2)裁量排除模式
裁量排除模式认为,刑讯逼供行为与重复性供述之间存在因果关系,由法官权衡因果关系是否因各种因素而被“稀释”,从而使得重复性供述获得证据能力。德国在司法实务中依据权衡理论适用证据禁止使用原则,[18]不正讯问方法是继续效力理论的作用基点与前提,在审讯主体、审讯环境等审讯情境性因素的持续影响下减损后续合法供述的真实性、合法性及自愿性,当情景性因素改变、其他因素介入削减继续效力的影响时,后续供述获得独立性而具备证据能力。裁量排除模式更关注后续供述的证据属性,从后续供述的真实性、自愿性等角度裁量判断是否具有证据能力。裁量排除模式承认刑讯逼供行为对随后供述的自愿性产生持续影响,强调法官综合判断因果关系的大小,在是否排除重复性供述时赋予法官较大的自由裁量权。
(3)原则加例外排除模式
原则加例外排除模式认为,受先前非法取证方法影响的后续重复性供述均应排除,除非符合特定的消除持续影响的条件可例外地不排除。美国在诉贝耶(U.S. v. Bayer)(1947)案中,最高法院指出:“一旦被告通过自白,让猫跑出口袋,不管出于什么诱因,他就不可能免受由于自白所带来的心理上和实际的不利……在此意义上,一个后来的自白总是被视为第一次自白的果实”。[19]原则与例外的排除模式旨在不准执法人员利用非法行为而取得更优势的地位,但也不使其处于较非法行为前更劣势的地位。[20]我国也有学者认为,受痛苦规则所列举的非法方法影响的后续供述均应排除,除非符合庭审中获得律师辩护且被告知权利情况下仍然承认重复性供述或与隐蔽性证据相互印证的例外情形可以不予排除。[21]原则加例外排除模式更注重重复性供述排除规则的吓阻功能,偏重于从程序性制裁角度在更大范围严格地排除重复性供述。
2.重复性供述的三种排除模式学说评析
(1)绝对排除模式排除范围过宽
绝对排除模式作为一种理论观点可以证成,但因排除范围过宽而不具有实践可行性,理由如下:首先,重复性供述的排除依据在于先前非法取证行为对后续供述的持续影响,这种影响会随着时间推移、讯问情境变更而逐渐削减,合理范围内的审讯压力相对人人格仍能保持独立作出自主判断和自主选择,“相对自愿”下供述是侦讯获得供述的客观常态。[22]当非法取证方法对后续供述的影响下降至合理的审讯压力范围内,后续供述就具备了证据能力。其次,对于司法裁判而言,证据总体上是稀缺的,否定证据能力应当慎重。事实上,重复性供述并不必然是虚假陈述,且不论刑讯逼供获取的口供可能为真,在法律拟制其为虚假供述的情况下,犯罪嫌疑人、被告人在正当讯问程序中再次作出虚假的有罪供述可能性并不大。质言之,重复性供述具有一定的证据价值,在证据材料稀缺的刑事诉讼中,动辄将关键性的供述大范围地排除可能会干扰事实的认定。尤其对于作为直接证据的口供而言,对于证明案件事实具有线索指引、主观方面证明、与其他证据印证等重要作用,应珍视口供的重要价值。并且,口供来源唯一,只能由犯罪嫌疑人、被告人提供,绝对排除与非法取证方法存在时间接续、心理影响的后续合法口供并不可取。最后,随着以审判为中心的诉讼制度改革推进、证据裁判原则的重申、法官责任制的推行,万毅教授所担忧的司法现状已有了相当程度的优化。因此,依非法取证方法对后续供述的影响程度部分排除重复性供述就成为了必然的选择。
(2)裁量排除模式具有高度不确定性及不安定性
裁量排除模式克服了绝对排除模式的弊端,对于经验丰富的专业裁判者而言,可采性问题作为正确判决之保障措施的重要性已经下降,由重复性供述带来的大多数危险都可以通过专业法官对于证据采信过程的阐释说理予以消除,而无需对证据信息予以彻底且代价高昂的驳回。[23]裁量排除模式需综合考察非法取证方式的严重程度、讯问情境、时间推移、权利告知等多种因素进行权衡判断,但法官自由裁量具有高度不确定性及不安定性。鉴于裁量排除模式偏重于考虑证据属性问题,因我国尚未建立自白任意性规则,在裁量重复性供述是否排除时侧重于关注证据真实性问题,或以翻供印证规则来判断重复性供述是否应当排除,在适用过程中极易忽略重复性供述排除内在的威慑警察违法功能。
(3)原则加例外排除模式具有现实合理性
原则加例外排除模式在原则上排除所有受刑讯逼供影响的后续合法供述,并不需要根据个案具体权衡刑讯逼供是否产生继续效力,以此来保障重复性供述排除规则适用的刚性和有效性。尽管可能存在后续讯问中未受先前非法讯问方法之持续影响的情形,但基于保障重复性供述合法性、真实性、自愿性的证据属性要求以及程序性制裁功能的发挥,立足于保障人权及司法正直的价值,一概原则性地排除受刑讯逼供等非法方法影响的重复性供述。例外情形的设置在原则排除之外设置“疏解出口”,当后续供述不受不正讯问方法之影响时重新获得证据能力,给予讯问人员以补救机会,珍视口供对于证明案件事实的重要作用,通过设置合理的排除模式来平衡惩罚犯罪与保障人权。唯有刚性的排除、明确的例外才能使本已较为狭窄的排除规则真正发挥规制作用而不至于虚设,在真实发现与程序正义之间形成平衡关系。[24]虽然有观点认为重复性供述排除规则的原则加例外排除模式未能发挥预期效果,将其归因于原则加例外排除模式的固有缺陷,认为应采取个案分析模式。[25]这其实是将规则内容的缺陷理解为排除模式的缺陷,属于归因错误。原则加例外排除模式为法官排除重复性供述提供了明确的规范指引,限制了法官的自由裁量权,也赋予了法官排除重复性供述的勇气与权威,法官得以依据刚性的排除法则对抗侦诉机关、上级、民众带来的压力,具有现实合理性。
《严格排除非法证据规定》第5条采取了“原则加例外”模式。明确“采用刑讯逼供方式使犯罪嫌疑人、被告人作出供述,之后犯罪嫌疑人、被告人受该刑讯逼供行为影响而作出的与该供述相同的供述”均应排除。同时,立足司法实践规定,侦查阶段主体变更与诉讼阶段变更的例外情形允许侦查机关、检察机关予以补救。这一规定关注到了“刑讯逼供等非法取证方法”对后续供述造成的合法性、真实性、自愿性缺失的问题,既肯定重复性供述应当排除的价值判断,又注意到口供对于证明案件事实的重要作用,立足于全流程排除格局,允许公安司法机关在后续讯问中自动弥补先前非法取证行为,为公安司法机关提供了后续补正的出口。
二、重复性供述排除规则的规范解读
(一)排除原则的规范解读
1.重复性供述的规范解读
为了巩固证据,公安司法机关往往多次就同一或相似的问题讯问犯罪嫌疑人、被告人,在刑事卷宗中则体现为多份时间接续、来源同一、内容相关的多份犯罪嫌疑人、被告人供述。多份供述之间并非简单的重复性印证,多次取证蕴含着丰富的发生学原理:首先,以先前供述为线索、基础获取更加详尽的后续供述,先粗略后详尽的供述形成过程符合记忆规律;其次,多次供述之间必然有重合、补充乃至矛盾之处,可成为后续审讯、审查判断证据的根据;再次,多次供述之间内含的连贯性、稳定性也是判断供述真实性的重要依据。重复性供述则是在上述司法惯习影响下形成的具有特定含义的非法证据。重复性供述以两份以上的供述为表现形式,先前受刑讯逼供影响的供述与后续外观合法的供述之间存在着继续效力影响下“重复”的关系,因其证明指向和证明作用相同而应当被排除。
《严格排除非法证据规定》第5条在描述“重复”时所用的词语为“相同”,此处需要从继续效力影响的角度解读“相同”的含义。首先,“相同”的含义为犯罪嫌疑人、被告人供述自己的罪行,前后供述均认罪,若是针对同一或相似问题作出供述和辩解两种矛盾的言词证据时,二者之间不存在证明犯罪事实存在的功能作用,不构成重复性供述。其次,“相同”并不要求“完全一致”,若前后供述真的相同则形成由讯问人员复制、粘贴先前供述而做出的雷同笔录,雷同笔录违背了讯问人员应当如实记录犯罪嫌疑人、被告人供述的规定,真实性存疑。再次,“相同”不仅要求均认罪,更强调先后供述之间存在的内在关联性,这种内在关联由刑讯逼供产生持续影响而存在,在形式上则体现为“实质相关、内容相似”,就同一问题的有罪供述应当是存在实质层面的相互支撑作用,在语言表述方面也应近似。有论者通过类型化分析将刑讯逼取供述与重复性供述之间的关系概括为“基于供述内容核实固定的前后重合”、“基于供述内容修订完善的前后相当”、“基于供述内容补充细化的前后包容”,[26]均是“实质相关、内容相似”的具体体现。最后,“相同”的对象为主要犯罪事实,并不要求前后供述都供认全部的犯罪事实,也不要求前后供述一致。犯罪嫌疑人、被告人供述往往因记忆、审讯压力、趋利避害等心理影响而出现反复或不一致,但对于主要事实的供述基本一致,“相同”指向与指控的主要犯罪事实相关的供述,不要求在细节方面一致,也不要求非主要犯罪事实相同。
2.刑讯逼供方式的规范解读
刑讯逼供是我国非法证据排除制度中的关键词。《刑事诉讼法》规定“严格排除刑讯逼供等非法方法获取的犯罪嫌疑人、被告人供述”,经“两高”解释,刑讯逼供可理解为使被告人在肉体上或精神上遭受剧烈疼痛或痛苦的肉刑或变相肉刑。刑讯逼供在形式上体现为暴力方法和体罚虐待方法,在实质上则侵犯了犯罪嫌疑人、被告人的身体权、健康权等基础性人身权。概言之,刑讯逼供具有以下三个特征:首先,刑讯逼供客观表现为肉刑或变相肉刑,直接作用于犯罪嫌疑人、被告人的身体,侵犯了犯罪嫌疑人、被告人的人身权、健康权;其次,刑讯逼供直接导致犯罪嫌疑人、被告人在肉体上、精神上遭受剧烈痛苦,也即学者所概括的主观层面的“痛苦规则”,这种痛苦是继续效力影响的前端,给犯罪嫌疑人、被告人造成了记忆痛苦。最后,刑讯逼供导致的后果是犯罪嫌疑人、被告人因难以忍受痛苦而作出的非自愿供述,后续非自愿供述因继续效力的影响而继受了先前供述的非法性、虚假性和非自愿性特征。由此观之,根据《严格排除非法证据规定》第5条的表述,威胁、引诱、欺骗等作用于犯罪嫌疑人、被告人精神层面的非法方法不属于重复性排除规则的先前非法方法。
但继续效力的影响主要作用在心理层面,仅规定伤害身体的刑讯逼供所影响的后续供述予以排除范围过窄。需要注意的是,在最高人民法院公布的《严格除非法证据规定(草案)》中,先前非法方法指的是通过刑讯逼供或者威胁方法获取的犯罪嫌疑人、被告人口供。而在最终颁布的《严格排除非法证据规定》中,仅规定受刑讯逼供行为影响而作出的与先前供述相同的供述应当排除。威胁方法所带来的心理压力更为持久,所形成的心理阴影会持续影响至后续的合法讯问之中,威胁也在实质层面侵犯了犯罪嫌疑人、被告人的自由意志权,即威胁方式可理解为精神层面的酷刑。故此,“如此区别对待,在法理上是站不住脚的”。[27]
(二)例外情形的规范解读
有论者精准地将侦查阶段主体变更和诉讼阶段变更例外情形抽象为以下三个要件:(1)侦查阶段主体变更或诉讼阶段变更;(2)告知权利及认罪法律后果消除前期非法取证行为的影响;(3)犯罪嫌疑人、被告人自愿供述。[28]其中,前两个条件为形式条件,可直观地作出判断;第三个条件是实质条件,需由法官综合相关因素判断后续供述是否自愿,在一定程度上体现了自白任意性规则。
1.侦查阶段主体变更与诉讼阶段变更的规范解读
侦查阶段主体变更例外情形[29]是基于侦查机关可自行排除非法证据的格局而设置的允许侦查机关在自我纠错后补正的措施,其目的在于鼓励侦查机关自行排除非法证据,并通过重新取证实现惩罚犯罪与保障人权的统一。诉讼阶段变更例外通过变更讯问人员和讯问情境而削弱刑讯逼供造成的心理阴影,相较之下,侦查阶段主体变更仅涵盖狭义的相同机关的人员变更和权利告知,对于被追诉人而言,实施非法取证方法的侦查人员与其他侦查人员并无印象上的实质差异,相较于诉讼阶段变更包含的广义的主体变更、间隔时间增加、整体性的诉讼阶段变更以及权利告知而言,显得相对单薄。
诉讼阶段变更例外情形[30]是高度概括的类型化影响中断情形,具体而言,诉讼变更例外考虑到了几乎所有的稀释因素,如讯问人员、讯问阶段、时间间隔、权利告知、讯问情境等。诉讼阶段的变更意味着不同性质的主体变更、更加充分的权利保障、间隔时间的增加、逐渐减弱的追诉意愿等。诉讼阶段的变更与裁量排除说中的“重复性供述的分阶段排除”类似,均强调诉讼阶段内含的综合性因素的变化。诉讼阶段变更例外情形内含两项重要因素:律师帮助与公安司法机关内部制约。一方面,虽然刑事诉讼法允许犯罪嫌疑人、被告人自第一次讯问起有权聘请辩护律师,但在实践中犯罪嫌疑人、被告人往往是在审查逮捕阶段乃至审查起诉阶段才切实得到律师帮助,诉讼阶段变更实际上包含律师再次告知犯罪嫌疑人、被告人诉讼权利,为其提供心理支持和法律帮助,特别是可以帮助犯罪嫌疑人、被告人收集讯问人员涉嫌刑讯逼供的线索材料、申请排除重复性供述。另一方面,诉讼阶段变更与刑事诉讼中三机关配合制约原则紧密相关,三机关之间以证据裁判原则为依据互相制约,检察机关、审判机关在诉讼流程的后端侧重于关注证据能力问题,检察机关、审判机关均有权排除非法证据。与此同时,检察官的客观义务、法官的中立裁判立场加上责任制要求使得在诉讼阶段变更具备了实质变更诉讼情境的可能。因此,诉讼阶段变更例外情形综合考虑了减损继续效力影响作用的多种因素,类型化地列举了常见的继续效力中断的情形,以诉讼进程的阶段化特征将稀释刑讯逼供影响作用的多种因素抽象为客观的审查逮捕、审查起诉和审判期间,具有相当的合理性和可适用性。
2.告知诉讼权利和认罪法律后果的规范解读
告知权利及认罪法律后果是侦查阶段主体变更例外情形、诉讼阶段变更例外情形的共同要素。告知义务的履行对于公安司法机关而言是自我约束的必要条件,是“尊重和保障人权”条款的具体化,也是司法正直理论的具体要求。对于犯罪嫌疑人、被告人而言,在特定的讯问压力场中,获知己方的诉讼权利能够在压力对抗中增强己方的底气,能够更有效地维护己方的诉讼利益。认罪法律后果的告知可以促使犯罪嫌疑人、被告人作出明智、自愿的供述。
在具备法律知识的讯问人员看来,诉讼权利与认罪法律后果是常识性的,无需解释。而对于犯罪嫌疑人、被告人而言,进入诉讼程序是偶然情形,一般不清楚诉讼权利和认罪法律后果,更不能理解权利告知和认罪法律后果所带来的实体性利益。实践中,办案人员可能以笼统的一句话概括性地告知诉讼权利以淡化之前刑讯逼供的影响,认罪的法律后果与消除之前刑讯逼供的影响从而难以形成直接效应关系。因此,权利告知应具体化,包括告知有权申请排除非法证据,有权拒绝回答与本案无关的问题的权利,依法对非法取证的侦查人员提出控告、检举,可以委托律师或申请法律援助等等。[31]认罪法律后果应在法律规范范围内如实告知认罪可能导致的有利和不利后果。
3.自愿供述的规范解读
重复性供述具备证据能力的核心要素在于刑讯逼供导致的继续效力影响消失,犯罪嫌疑人、被告人自愿供述。有学者将重复供述排除设置例外情形的根据抽象为“自愿性矫正理论”,认为当后续派生证据系在被告人意志自由情况下取得时,供述自愿性已受到矫正,[32]即将自愿性作为判断是否应适用例外情形的核心因素。因此,供述自愿性是衡量重复性供述是否可以作为证据使用的主观标准。重复性供述的“自愿性”特征超越了以往非法证据排除所关注的“非法性”和“虚假性”特征,对于供述自愿性的重视在一定程度上体现了自白任意性规则的价值,即要求侦查机关正当地发现案件真相,更深层次地体现了法律的正当程序观点。[33]需要予以正视的是,自愿性并非是判断重复性供述是否具有证据能力的唯一要件,不能将自愿性作为唯一标准,尚需结合供述的真实性予以综合判断。一般而言,侦查阶段变更讯问人员、变更诉讼阶段、充分告知权利和认罪法律后果能够削减刑讯逼供造成的继续效力影响,但是否能够减损至使得重复性供述获得证据能力层面的独立性尚需进一步判断。
《严格排除非法证据规定》第5条将侦查阶段主体变更和诉讼阶段变更两项例外情形并列规定,体系解释要求二者应当对继续效力的减损、中断作用相当。但按照上述文义解释,侦查阶段主体变更作为例外情形存在正当性缺省问题。因此,与侦查阶段侦查主体变更情形相比,诉讼阶段变更情形内含多项减损继续效力的因素。即诉讼阶段变更例外情形能够中断刑讯逼供导致的继续效力影响中断,可直接推断后续的重复性供述是自愿作出的,若犯罪嫌疑人、被告人对此不持异议,法官可在证据相互印证的真实性判断标准之上直接判断审查逮捕、审查起诉和审判期间被告人的供述是自愿的。因“自愿供述”要件的存在,例外情形的审查判断则适用自由裁量,由法官进行审查判断,尤其是侦查阶段主体变更例外情形应综合考虑其他时间间隔、讯问情境、诉讼权利及认罪法律后果告知等多种因素审查判断,而诉讼阶段变更例外情形可原则上认可其证据能力。
三、重复性供述排除规则适用的实践考察
(一)重复性供述排除规则实践运行的基本情况
笔者在北大法宝司法案例网络数据库、中国裁判文书网高级检索,选中全文检索,输入关键词“重复供述”、“重复性供述”、“重复自白”,案件类型选择“刑事案件”,文书类型和时间均未限制,收集全国各级法院相关生效判决书、裁决书、其他文书108份。经筛选,8份裁判文书与检索样本指向同一案件事实,14份裁判文书为不相关案例,[34]剔除后剩余86份裁判文书,依此建立研究数据样本。包含“重复性供述”、“重复自白”等关键词的有效样本实际上指的是辩方提出或法院依职权排除重复性供述的样本数,并非指向法院裁判认定排除重复性供述的样本数量。
由表1、2可知,86份有效裁判文书样本涵盖24个省份三级人民法院,基本代表全国法院刑事裁判中重复性供述排除问题的现状。
概览样本,相关裁判文书的形成时间均是在2012年《刑事诉讼法》正式确立非法证据排除制度之后。自2017年6月27日颁布《严格排除非法证据规定》后,重复性供述排除申请的案例呈现爆发式增长。在86份裁判文书样本中,适用《严格排除非法证据规定》第5条的样本数量为74份,[36]而在2017年6月27日前审理的样本数量仅为12份。由此可见,重复性供述排除规则内生于我国的非法证据排除实践之中,随着非法证据排除制度的深化不断发展, 2017年《严格排除非法证据规定》出台后,重复性供述排除规则得以在规范层面确立,并在实践中焕发生机。2017年《严格排除非法证据规定》确立的重复性供述排除规则为司法实践提供了操作指引,尤其是激发了辩方提出排除重复性供述排除申请的积极性。在此之前,因规范阙如致使辩方不会、不愿运用重复性供述排除规则来遏制违法取证、保障被追诉人的诉讼权利,重复性供述排除规则的确立不仅指导辩护律师积极运用该规则,并提供了明确的法律依据以敦促法官正视重复性供述这一问题,也为法官提供了裁判依据。从罪名分布的情况看,在所有样本中,贿赂犯罪以12个案例占到全部罪名出现频率总数的13.95%高居榜首,走私、贩卖、运输、制造毒品罪与盗窃罪均以7个案例占到全部罪名出现频率总数的8.14%,并列第二。此分布与易延友教授基于1459个刑事案例对非法证据排除规则的实证研究一致,易延友教授在分析所有申请排除非法证据排除案例中发现,受贿罪出现频率最高(21.17%),盗窃罪出现频率次之(11.67%),贩卖毒品罪出现频率位列第三(10.64%)。[37]由此说明,申请排除重复性供述与申请排除以刑讯逼供获取的证据为代表的非法证据之间具有内在关联。非法方法获取的初次供述是重复性供述排除规则实施的基础,仅在形式上排除一次有罪供述,而采纳后续与之相关联的证明对象同一、证明指向同一、证明程度相似的重复性供述并不能有效切断非法方法对后续供述的强迫、影响。从辩护的策略角度看,仅排除一份非法口供无法真正动摇、瓦解控方的指控体系,因此,在有规范指引的前提下,辩方在提出排除刑讯逼供等方法获取的口供请求外很多情况下均一并提出排除重复性供述的申请。具体分析重复性供述排除规则的司法适用,需审视重复性供述是否排除、重复性供述排除后是否影响定罪量刑。如表3所示,概览样本发现,在86个样本中,先前供述被认定为非法口供而被排除的案件为43件,占样本总量的50%,非法证据排除比例较高的原因在于此次检索的条件限制为“重复性供述”,辩方提出重复性供述排除申请的前提是确信前述供述为非法方法获取,前提条件的多重性致使先前供述排除比例高于一般情况下所指称的非法证据排除比例。重复性供述排除案件为21件,占样本量比例为24.42%,占已排除先前供述案件的比例为48.84%,因非法方法与后续供述之间天然的内在联系,刑讯逼供、威胁、疲劳审讯等非法方法直接对后续形式合法的供述产生非法影响力,致使重复性供述缺失一定的真实性、合法性、自愿性,排除重复性供述是发挥非法证据排除制度功能的应有之义。从样本案例来看,重复性供述排除比例较高,可以说基本实现了《严格排除非法证据规定》确立重复性供述排除规则的意旨。同时,有6件案例[38]因重复性供述被排除而不予认定与重复性供述直接相关的部分指控,在实体层面发挥程序性制裁效果以威慑违法。此外,以《严格排除非法证据规定》颁布时间为界,将前后两个阶段的重复性供述排除情况进行对比:在绝对数量上,重复性供述排除规则确立之后,重复性供述排除数量远高于之前;在占样本量比例上,二者基本相同。但这是因为样本检索条件所限,在2017年6月27日前,法院办理刑事案件数量基数远高于《严格排除非法证据规定》颁布至今的案件量,表3仅以重复性供述为关键词检索案例,所得的结论具有较大的局限性。重复性供述规则确立之前,所检索到的案例因缺乏规范指引,明确提出排除重复性供述申请的案例大多在实质层面符合学理所倡导的受前述非法取供方法持续影响的供述,故相对比例的比较不具有科学性。但在重复性供述排除规则确立之前仍有部分法官依照基本法理排除重复性供述,如在数据库中所检索到的4起[39]排除重复性供述案例,体现出重复性供述排除具有内生动力和实践需求。
表3重复性供述排除情况概览
(二)重复性供述排除规则在司法适用中存在的问题
1.先前非法讯问方法范围界定狭窄
在《严格排除非法证据规定》第5条确立重复性供述排除规则之后,司法审判实践在有了规范遵循之外在另一侧面则受制于规范条文的外延限定,尤其是先前非法取证方法被界定为狭义的刑讯逼供,在一定程度上阻碍了重复性供述排除规则威慑违法、倡导司法正当程序功能的发挥。在2017年6月27日后的部分裁判文书中,刑讯逼供之外的其他非法取供方法所影响的后续重复性供述则无法依规范排除。
[案例1] 在冯某受贿罪[40]中,虽然认为检察机关在刑事拘留前采取非法拘禁等非法方法限制人身自由获取的供述为非法证据予以排除,但在刑事拘留后将犯罪嫌疑人送至看守所后获取的供述不符合采取刑讯逼供方法取得的重复性供述不予排除。
[案例2] 在敬某某、蔡某走私、贩卖、运输、制造毒品案[41]中,法官将以服用美沙酮方式引诱毒瘾发作的被告人所获得口供予以排除,但后续在看守所收集的被告人供述无证据证实取证违法,且该次供述亦不符合《严格排除非法证据规定》第5条规定的应当一并排除的条件,不予排除。
2.适用例外规定时只做形式化审查忽略自愿性要件
例外规定的设置有其必要性和合理性,但梳理相关裁判文书发现存在僵化适用例外规定的情形。例外规定包含侦查阶段主体变更或诉讼阶段变更、告知诉讼权利和认罪法律后果两个形式要件及后续供述自愿这一实质要件,但在司法实践中存在错误理解例外规定的情形。前文已述,本文认为诉讼阶段变更与告知诉讼权利和认罪法律后果两要件的组合大概率地体现出自愿性的实质标准。因此,主要关注侦查阶段主体变更情形下是否考虑供述自愿性这一实质因素。
[案例3] 在伍某甲、伍某乙盗窃、抢劫案[42]中,法院认定伍某甲后续供述除侦查期间确认不能排除以非法方法收集证据而更换侦查人员,其他侦查人员再次讯问时告知诉讼权利和认罪的法律后果,犯罪嫌疑人自愿供述的,即2018年2月6日的被告人伍某甲讯问笔录不予排除。
[案例4] 在王某某运输毒品案[43]中,公诉机关未能合理解释王某某左脸红肿的事实,故对被告人王某某在被抓获当天所作的供述笔录依法予以排除。之后由相同的侦查人员对被告人所作的重复性供述笔录一并排除,其他侦查阶段获取的供述不予排除。
在案例3、4仅因侦查阶段主体变更并告知诉讼权利和认罪法律后果而直接适用例外规则不予排除相关重复性供述。恰恰因为只对例外情形做形式化审查,使得部分受先前非法讯问方法影响的重复性供述排除进入裁判者的视野,不当限缩例外规定将影响重复性供述排除规则程序性制裁功能的实现,难以起到遏制非法取供的作用。质言之,对例外情形的形式化审查导致重复性供述排除规则的未能发挥应有的功能。
3.纪检监察调查期间受非法方法影响的重复性供述无法排除
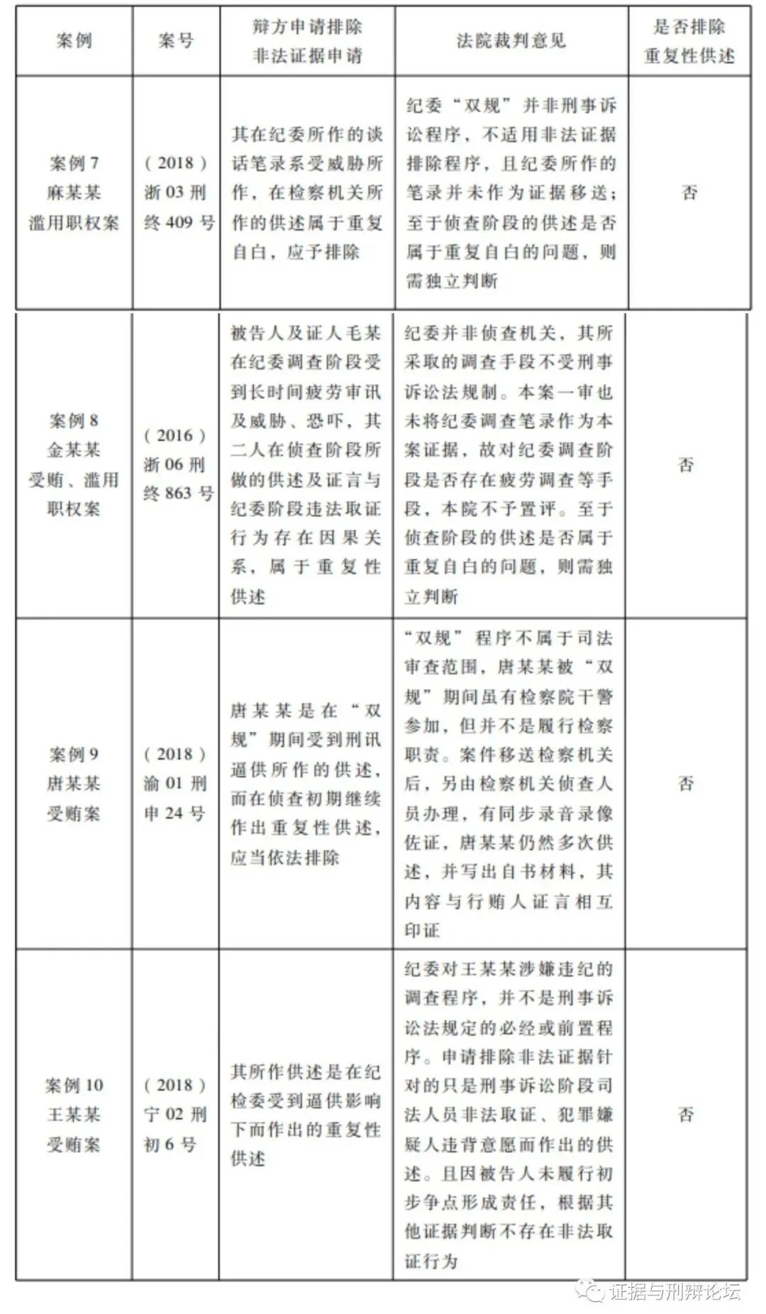
在监察体制改革前,纪委在对被调查对象双规期间所获得的自书材料、调查笔录不受刑事诉讼程序制约。在后续的刑事诉讼程序中,辩方提出因在纪检监察调查期间受到非法方法讯问而申请排除后续重复性供述时,法院无法援引刑事诉讼法所规定的非法证据排除制度判断先前供述是否属于刑讯逼供等方法获取的非法口供,遑论排除受继续效力影响的重复性供述。表4归纳统计了法院对纪检监察期间形成的供述不予置评的4起案例,可充分说明职务犯罪案件在适用重复性供述排除规则时所面临的程序障碍。
经归纳分析,表4所列举的职务犯罪案例均是被告人申请认定纪检监察调查期间形成的供述为非法证据,以此说明后续在刑事诉讼程序中形成的供述为重复性供述应予排除,但法院认为纪检监察期间不属于刑事诉讼程序,未针对纪检监察期间形成的供述进行合法性调查程序,且因纪检监察期间形成的材料未移送法院,根据在案的检察机关依据刑事诉讼取证程序所获取的形式合法的后续供述定案。质言之,因纪检监察与刑事诉讼程序的分离而不再实质性审查纪检监察期间是否存在非法取证行为及是否对后续供述产生继续效力。监察体制改革后,职务犯罪案件均由监察机关调查,《监察法》第33条[44]规定监察调查程序适用非法证据排除制度在一定程度上回应了上述程序障碍,然而刑事诉讼裁判中是否可直接援引监察法排除监察程序中的非法证据、可否将监察调查程序中的非法取证行为视为重复性供述排除规则中的先前非法取供行为、监察调查阶段是否可适用重复性供述排除规则的例外情形、监察调查期间排除的证据材料是否随案移送等问题均需通过监察法与刑事诉讼法的衔接予以解决。
4.先前非法口供不随案移送致使无法认定重复性供述
重复性供述的认定需具备两个前提条件:先前非法供述被排除、后续供述与先前非法供述形成重复。多元主体排除格局下,侦查机关、检察机关均有权自主排除非法证据,但将非法证据排除后未随案移送导致在审判阶段无从判断后续供述是否与先前非法口供重复、是否受先前非法取供行为影响,致使重复性供述排除规则在实践中被规避、架空。86份有效裁判文书样本中有4份裁判文书[45]显示检察机关不出示部分非法供述,因先前非法供述未出示,无从判断后续形式合法的供述是否与先前供述重复,仅审查后续供述获取方式是否合法,无法准确适用重复性供述排除规则。
[案例5]杨某等开设赌场案[46]中,裁判文书提到,“对指控证据的选择、取舍由公诉机关自行决定系其中应有之义,就像被告人及辩护人可自行决定提交何种无罪或罪轻的证据一样,系其依法享有的诉讼权利。公诉机关撤回部分证据作为指控证据的,人民法院只需审查其他在案证据,依法认定案件事实。”
案例5中,法院裁判意见所展示的观点只强调了公诉权的自由裁量特征,并未注意到移送非法证据的重要意义。虽然2012年颁布的《人民检察院刑事诉讼规则(试行)》第71条第2款[47]和《严格排除非法证据规定》第17条第3款[48]均规定检察院应当随案移送被排除的非法证据,但实践中做法不一。同时,理论上对非法证据随案移送尚存较大争议,支持者认为,非法证据随案移送是为了保证诉讼环节的顺畅进行,以使处于下一环节的办案人员能够较为全面地了解案件情况;[49]反对观点则认为,非法证据随案移送可能会污染法官的自由心证,实际上对法官施加影响。[50]由此陷入两难困境:非法证据随案移送可能会污染法官自由心证,而不随案移送违背现行法律规定与“全案卷宗移送主义”,同时影响重复性供述的认定,如何在二者之间寻求平衡则成为难题。
四、重复性供述排除规则的完善构想
(一)扩大先前非法讯问方法的范围
《严格排除非法证据规定》第5条仅规定受刑讯逼供影响的重复性供述应当予以排除,限制了重复性供述排除规则的适用范围,需通过多种方法扩大先前非法讯问方法的范围。
第一,应当将严重的威胁和非法拘禁纳入先前非法讯问方法的范围。严重程度的威胁、非法拘禁在某种程度上和刑讯逼供等同。本文认为可以将采用以暴力或者严重损害本人及其近亲属合法权益等进行的威胁视为严重程度的威胁。以暴力或者严重损害本人及其近亲属合法权益进行威胁的方式具有相当程度的精神压迫,其与非法拘禁均属于广义的“痛苦”。
第二,对非法讯问方法的闭合式规定限缩了重复性供述排除规则适用的范围,应修改为列举加概括的开放式规定。应将非法讯问方法的范围界定为“刑讯逼供、严重威胁、非法拘禁等非法方法”,裁判者可根据其他非法方法与刑讯逼供行为的程度相当性——违法程度、痛苦程度、意志违背程度进行裁量判断。[51]
第三,有条件地将不当引诱、欺骗方式纳入先前非法讯问方法的范围。应将引诱、欺骗方式进行区分,仅规制严重违法且达到了“违法程度和对犯罪嫌疑人、被告人的强迫程度与刑讯逼供或者暴力、威胁相当而迫使其违背意愿供述”的引诱、欺骗方式。[52]法官若认为不当引诱、欺骗严重侵犯了犯罪嫌疑人、被告人的基本权利,所获取的供述虚假可能性较大,则进一步排除后续重复性供述;若法官认为在不适用不当引诱、欺骗方式即可获得后续的重复性供述时,可审慎评价后续重复性供述的证明力。
(二)重构例外规定适用的限制条件
第一,应严格限制侦查阶段主体变更例外的情形。侦查阶段主体变更例外能够督促侦查机关及时自行排除重复性供述,有其合理之处。但也存在机械适用侦查阶段主体变更例外的情形,即只要变更侦查人员、告知诉讼权利及认罪法律后果即肯定后续重复性供述的证据资格。因此,需要进一步限制侦查阶段主体变更例外。具体来说,应注意以下两个问题:其一,在认定侦查阶段主体变更例外时应要求侦查人员履行加重告知义务,即在告知一般诉讼权利及认罪法律后果之后,应告知犯罪嫌疑人先前非法供述已被排除,不作为认定案件事实的根据,以此来打消犯罪嫌疑人的心理顾虑。其二,不得将犯罪嫌疑人被送至看守所羁押视为削弱先前非法讯问方法持续性影响的因素,羁押状态下的场所变更不能作为减损继续效力影响的要素。第二,明确例外规定适用的形式要件与实质要件的层次化关系。如前所述,侦查阶段主体变更与诉讼阶段变更、诉讼权利及认罪法律后果告知是例外规定的形式化要件,自愿供述是例外规定的实质要件。首先应当明确,上述三个要件均是适用例外情形的条件,缺一不可,不能仅根据形式要件便认定后续重复性供述是自愿作出的,应强调自愿供述要件的独立性。其次,应先判断形式要件,后判断实质要件。形式要件的价值在于能够快速将不符合侦查阶段主体变更与诉讼阶段变更、诉讼权利及认罪法律后果告知的后续重复性供述予以排除,为认定是否适用例外规定提供了操作指引。不能用法官对后续供述自愿性的自由裁量取代形式要件的门槛界定功能,防止法官基于追求案件真实的目的而扩大化适用例外规定。第三,应赋予自愿供述要件审查的具体内容。自愿性标准是重复性供述排除规则的亮点,也是适用例外规定时法官裁判的法规范依据。形式要件只是为法官判断是否属于例外规定提供一般性的概括指引,但是否消除先前非法讯问方法所带来的持续性影响尚需结合个案情况予以综合判断。一方面,法官可根据讯问情境、讯问间隔时间、加重告知义务、律师介入等客观因素判断被告人供述自愿性。特别是在适用侦查阶段主体变更例外情形时应审慎判断犯罪嫌疑人后续供述的自愿性。特别需要强调的是,律师介入是消除先前非法讯问方法继续效力影响的有效措施,基于值班律师制度的建立与刑事辩护全覆盖的发展,犯罪嫌疑人在侦查阶段获得律师帮助已不再困难,特别是被羁押的犯罪嫌疑人有权寻求值班律师的法律帮助,在涉及到存在非法讯问可能的案件中,原则上应要求律师为犯罪嫌疑人提供法律帮助,法院在审查侦查阶段主体变更例外时应将律师介入因素考虑其中。另一方面,法官可根据后续讯问时被告人的神态、重复性供述是否与其他证据(特别是隐蔽性证据)相互印证等情况判断被告人供述自愿性。第四,应强化法官在适用例外规定时认定自愿性要件的裁判说理。法官裁判时忽略自愿性标准映射在裁判文书中则体现为认定自愿性标准说理不足。在刑事裁判文书说理中,偏向于定罪量刑等实体性问题,就非法证据的认定、排除程序等说理较为粗疏。[53]在重复性供述排除问题中,继续效力的影响是否存在本身就比较模糊,控辩双方基于不同的诉讼立场而各执一词,中立的裁判方要维护裁判的权威性和正当性,就应当对后续供述是否自愿、重复性供述是否排除予以充分的说理论证。但因为重复性供述排除规则适用了严格排除原则,在立法层面假定受到刑讯逼供影响的后续重复性供述缺乏自愿性、真实性而应予排除,免除了裁判者在个案中的说理义务。因此,要求对重复性供述为何不排除或适用例外情形作出充分的论证说理,可以倒逼法官重视“自愿供述”要件的审查,以准确适用重复性供述排除规则,并将该规则蕴含的震慑违法、促进程序公正等价值通过个案裁判文书说理体现出来。
(三)构建纪检监察调查程序适用重复性供述排除规则的衔接机制职务犯罪案件适用重复性供述排除规则比例较高,前文述及贿赂犯罪占申请排除或依职权排除重复性供述样本量的13.95%,因监察体制改革,监察调查活动独立于侦查活动,职务犯罪如何适用重复性供述排除规则需立足于纪检监察调查与刑事司法的衔接进一步讨论。第一,《监察法》第33条第1款规定了监察机关收集的证据材料在刑事诉讼中可作为证据使用,在规范层面建立了监察证据与刑事诉讼证据衔接基础,但为避免出现不同理解,应当在刑事诉讼法中明确监察机关收集的证据材料在刑事诉讼中可作为证据使用,裁判者可依据刑事诉讼程序中的各项证据裁判原则、规则进行裁判。《监察法》第33条第3款规定监察证据适用非法证据排除规则,打通监察法与刑事诉讼法非法证据排除制度的衔接通道,在证据一体模式下,《严格排除非法证据规定》所确立的重复性供述排除规则也应直接适用于监察调查程序。虽然有观点认为,《监察法》第33条第3款规定的“以非法方法收集的证据应当依法予以排除,不得作为案件处置的依据”仅为监察机关依职权自行排除非法证据提供了依据,不得作为司法机关在刑事诉讼中排除非法监察证据的依据。[54]但《监察法》33条第1条已明确监察调查取证规范应受刑事诉讼活动的基本指引——《刑事诉讼法》及相关规定的制约,法院可依据《监察法》和《刑事诉讼法》双重审查基准裁量是否排除监察证据。质言之,负有证据审查职责的检察、审判机关不得以“监察委员会不是侦查机关”为由在职务犯罪追诉中降低适用于原侦查机关的非法证据排除规则。[55]第二,重复性供述排除规则仅规定侦查阶段主体变更例外情形,监察调查阶段能否适用主体变更例外情形尚需进一步明确。监察调查与刑事侦查泾渭分明,在重复性供述排除规则未规定监察调查阶段主体变更例外的情形下,出于保障供述自愿性的目的,监察调查阶段不应适用主体变更例外情形,仅可适用诉讼阶段变更例外情形。第三,应建立健全职务犯罪同步录音录像移送制度。重复性供述认定过程中离不开对同步录音录像的审查,既可以通过同步录音录像审查先前取证方法是否合法,又可以通过同步录音录像审查后续供述时的自愿性。《监察法》第41条第2款[56]仅要求同步录音录像留存备查,未规定是否随案移送。为了更进一步保障庭审实质化、非法证据排除实质化,应要求监察调查活动的同步录音录像随案移送。
(四)完善非法证据随案移送制度
为准确认定后续供述是否受先前非法供述持续影响,法官需审查先前供述与后续供述内容之间是否存在实质联系,但公诉部门不移送在审前阶段已排除的非法证据使得法官在认定“重复”时缺乏审查材料。因此,需要完善非法证据随案移送制度。第一,侦查机关、检察机关等在审前阶段已排除的非法证据应当随案移送。重复性供述需以先前非法供述作为判断的基础性材料,应落实非法证据随案移送的规定,以确保法院综合审查判断后续供述是否受到先前非法讯问的影响。第二,规则的落实需辅之以必要的保障性措施,应当明确当辩方提出排除重复性供述申请时,法院有权要求检察机关补充移送已被排除的非法证据,若检察机关拒不移送原则上应将后续供述认定为重复性供述予以排除。第三,为回应非法证据随案移送可能影响法官心证的质疑,应当将被排除的非法证据单独成卷,与作为起诉根据的其他证据材料相分离。一般情况下法官不应查阅已被排除的非法证据卷,避免受非法证据“污染”。只有当辩方提出排除重复性供述申请或法官认为可能存在重复性供述需要排除时方可查阅单独的非法证据卷宗。质言之,非法证据卷仅为审查重复性供述而存在,不得作为认定案件的根据。
参考文献:
[1]证据使用禁止具有继续性效力,即使被告人在后来的程序中接受合法的讯问,但只要其陈述仍然受先前违法讯问行为的继续影响时,该陈述仍然不得作为证据使用。参见陈瑞华:《比较刑事诉讼法》,北京:中国人民大学出版社,2010年版,第185页。吉冠浩博士将供述继续效力解释为:在侦查人员第一次非法讯问后,当第二次讯问时,如果第一次讯问对被告人供述任意性的侵害效果继续到了第二次讯问,导致被告人供述时丧失任意性,则第二次供述没有证据能力。参见吉冠浩:“论非法证据排除规则的继续效力——以重复供述为切入的分析”,载《法学家》2015年第2期。
[2]吴丹红:“角色、情境与社会容忍——法社会学视野中的刑讯逼供”,载《中外法学》2006年第2期。
[3][日]浜田寿美男:《自白的心理学》,片成男译,中国轻工业出版社2006年版,第71页。
[4]出袋之猫(cat out of the bag),通常指泄露之前保守秘密或未披露的事实,如果被告人第一次已经作出供述,无论基于何种动机,都会受到已经作出的供述的影响,也就是说不能把出了袋子的猫再装回袋子中了。
[5]陈永生:《刑事冤案研究》,北京大学出版社2018年版,第15页。
[6]波及效应认为犯罪嫌疑人、被告人遭受刑讯逼供后,刑讯逼供对犯罪嫌疑人、被告人的肉体或精神产生持续性创伤,犯罪嫌疑人、被告人在一段时间之内持续受到创伤、痛苦回忆的波及影响。参见裴显鼎:《非法证据排除程序适用指南》,法律出版社2016年版,第100页。
[7]参见王景龙:“中国语境下的自白任意性规则”,载《环球法律评论》2016年第1期;龙宗智:“我国非法口供排除的‘痛苦规则’及相关问题”,载《政法论坛》2013年第5期。
[8]陈瑞华:“非法证据排除规则的适用对象——以非自愿供述为范例的分析”,载《当代法学》2015年第1期。
[9]左卫民:“‘热’与‘冷’:非法证据排除规则适用的实证研究”,载《法商研究》2015年第3期。
[10]陈瑞华:《程序性制裁理论》,中国法制出版社2017年版,第191页。
[11]易延友:“非法证据排除规则的立法表述与意义——刑事诉讼法第54条第1款的法教义学分析”,载《当代法学》2017年第1期。
[12]有研究认为,在我国目前的机制下,我国违法侦查的发现几率极低、无法定罪的成本极小,非法取证成本较低,参见李昌盛:“违法侦查行为的程序性制裁效果研究——以非法口供排除规则为中心”,载《现代法学》2012年第3期。有论者认为,我国非法证据排除制度在责任主体上归责于集体与国家而非个人、在威慑功能上存在理论上“过度威慑”与实践中“威慑不足”问题、在利益流向上反使罪犯获益等问题,参见陈虎:“程序性制裁之局限性——以非法证据排除规则为例的分析”,载《当代法学》2010年第2期。
[13]栗峥:“非法证据排除规则之正本清源”,载《政治与法律》2013年第9期。
[14]张智辉主编:《刑事非法证据排除规则研究》,北京大学出版社2006年版,第15页。
[15][德]克劳斯·罗科信著:《刑事诉讼法》,吴丽琪译,法律出版社2003年版,第232页。
[16]孙长永、闫召华:《欧洲人权法院视野中的非法证据排除制度——以“格夫根诉德国案”为例》,载《环球法律评论》2011年第2期。
[17]万毅:《论“反复自白”的效力》,载《四川大学学报(哲学社会科学版)》2011年第5期。
[18][德]克劳斯·罗科信著:《刑事诉讼法》,吴丽琪译,法律出版社2003年版,第232页。
[19]汪海燕:《论美国毒树之果原则——兼论对我国刑事证据立法的启示》,载《比较法研究》2002年第1期。
[20]王兆鹏:《美国刑事诉讼法》,北京大学出版社2014年版,第281页。
[21]龙宗智:《我国非法口供排除的“痛苦规则”及相关问题》,载《政法论坛》2013年第5期。
[22]王渤:《犯罪嫌疑人自愿供述辨析》,载《河北法学》2014年第1期。
[23][美]米尔建·R·达马斯卡:《漂移的证据法》,中国政法出版社2003年版,第41-61页。
[24]龙宗智:《我国非法口供排除的“痛苦规则”及相关问题》,载《政法论坛》2013年第5期。
[25]牟绿叶:《论重复供述排除规则》,载 《法学家》2019年第6期。
[26]董坤:《检察机关排除非法证据问题研究》,中国检察出版社2018年版,第76页。
[27]毛立新:《严格排除非法证据规定的九大缺憾》,载《中国律师》2017年第8期。
[28]张建伟:《排除非法证据的价值预期与制度分析》,载《中国刑事法杂志》2017年第4期。
[29]《严格排除非法证据规定》第5条规定,侦查期间,根据控告、举报或者自己发现等,侦查机关确认或者不能排除以非法方法收集证据而更换侦查人员,其他侦查人员再次讯问时告知诉讼权利和认罪的法律后果,犯罪嫌疑人自愿供述的可作为例外。
[30]《严格排除非法证据规定》第5条规定,审查逮捕、审查起诉和审判期间,检察人员、审判人员讯问时告知诉讼权利和认罪的法律后果,犯罪嫌疑人、被告人自愿供述的。
[31]裴显鼎主编:《非法证据排除程序适用指南》,法律出版社2018年版,第17页。
[32]孔令勇:《非法证据排除的“例外模式”——重复供述排除规则教义学展开》,载《法学家》2019年第6期。
[33]张建伟:《自白任意性规则的法律价值》,载《法学研究》2012年第6期。
[34]主要是在检索重复供述时出现与本文所指称的受非法方法影响的重复性供述不同含义的案例,这些判决书中出现的重复供述主要有以下三种语义:其一,犯罪嫌疑人、被告人认罪,不再重复供述;其二,前后供述重复、稳定,指向犯罪嫌疑人、被告人供述的证明力问题;其三,雷同笔录,复制粘贴而成的重复供述。
[35]在指向事实同一的重复裁判文书中,法院裁判层级统计遵循就高不就低的原则,其中与(2017)内04刑再14号重复的(2017)内0424刑再2号、 与(2019)鲁17刑终100号重复的(2018)鲁1724刑初301号、与(2019)冀02刑终282号重复的(2018)冀0202刑初145号均是由基层人民法院作出的裁决。
[36]判断是否适用《严格排除非法证据规定》第5条的依据主要有以下标准:其一,裁判文书作出时间是否在2017年6月27日以后;其二,裁判文书中是否提到了《严格排除非法证据规定》或《人民法院办理刑事案件排除非法证据规程(试行)》,因为2018年1月1日起试行的《人民法院办理刑事案件排除非法证据规程(试行) 》,第1条重复了《严格排除非法证据规定》第5条的重复性供述排除规定;其三,是否出现了与《严格排除非法证据规定》第5条相同的规范表述。
[37]易延友:《非法证据排除规则的中国范式——基于1459个刑事案例的分析》,载《中国社会科学》2016年第1期。
[38]资料来源于余某某盗窃一审刑事判决书 (2018)赣1128刑初221号、孙某某敲诈勒索一审刑事判决书(2018)冀0730刑初129号、蒙自市水务局等滥用职权一审刑事判决书(2016)云2503刑初333号、张某某等盗窃、掩饰、隐瞒犯罪所得案一审刑事判决书(2017)豫1221刑初316号、邢某受贿案一审刑事判决书(2016)皖0323刑初312号,石某掩饰、隐瞒犯罪所得案一审刑事判决书(2014)东刑初字第103号(该案法院在排除重复性供述后,认定检察机关所指控的盗窃罪不成立,最终以“掩饰隐瞒犯罪所得罪”定罪处罚)。
[39]资料来源于潘某盗窃案(2014)二审刑事判决书成刑终字第214号、蒙自市水务局等滥用职权一审刑事判决书(2016)云2503刑初333号、石某掩饰、隐瞒犯罪所得刑事一审判决书(2014)东刑初字第103号、廖某某犯贩卖毒品罪二审刑事裁定书(2015)宜刑终字第275号。
[40]冯某受贿二审刑事判决书(2018)桂09刑终230号。
[41]敬某某、蔡某走私、贩卖、运输、制造毒品一审刑事判决书(2018)川1381刑初68号。
[42]伍某甲、伍某乙盗窃、抢劫罪一审刑事判决书(2018)鄂1087刑初104号。
[43]王某某运输毒品罪一审刑事判决书(2017)粤0305刑初224号。
[44]《监察法》第33条:监察机关依照本法规定收集的物证、书证、证人证言、被调查人供述和辩解、视听资料、电子数据等证据材料,在刑事诉讼中可以作为证据使用。监察机关在收集、固定、审查、运用证据时,应当与刑事审判关于证据的要求和标准相一致。以非法方法收集的证据应当依法予以排除,不得作为案件处置的依据。
[45]资料来源于麻某某滥用职权罪二审刑事裁定书(2018)浙03刑终409号、姚某容留他人吸毒一审刑事判决书(2018)鲁1103刑初129号、徐某某等贩卖毒品一审刑事判决书(2018)渝0120刑初100号、杨某等开设赌场一审刑事判决书(2014)温龙刑初字第893号。
[46]杨某等开设赌场一审刑事判决书(2014)温龙刑初字第893号。
[47]《人民检察院刑事诉讼规则(试行)》第71条第2款规定,办案人员在审查逮捕、审查起诉中经调查核实依法排除非法证据的,应当在调查报告中予以说明。被排除的非法证据应当随案移送。
[48]《严格排除非法证据规定》第17条第3款规定,人民检察院对审查认定的非法证据,应当予以排除,不得作为批准或者决定逮捕、提起公诉的根据。被排除的非法证据应当随案移送,并写明为依法排除的非法证据。
[49]孙谦:《<人民检察院刑事诉讼规则 (试行)>理解与适用》,中国检察出版社2012年版,第66页。
[50]韩旭:《非法证据排除新规:进步、局限及其适用问题——基于<严格排除非法证据规定>的分析》,载《江苏行政学院学报》2018年第1期。
[51]郭华、谭趁尤:《犯罪嫌疑人重复性供述排除的局限与再续——以严重“威胁”方法为中线的展开》,载《广西社会科学》2019年第10期。
[52]万毅:《“无解”的司法解释——评“两高”对“刑讯逼供等非法方法”的解释》,载《法学论坛》2014年第1期。
[53]雷小政:《非法证据排除中的“实质说理”与改革建议》,载《证据科学》2016年第3期。
[54]谢登科:《监察证据在刑事诉讼中的使用——兼论<监察法>第33条的理解与适用》,载《中共中央党校学报》2018年第5期。
[55]刘艳红:《职务犯罪案件非法证据的审查与排除——以<监察法>与<刑事诉讼法>之衔接为背景》,载《法学评论》2019年第1期。
[56]《监察法》第41条第2款规定:“调查人员进行讯问以及搜查、查封、扣押等重要取证工作,应当对全过程进行录音录像,留存备查。”
THE END
更多内容欢迎关注
尚权刑辩
尚权 · 北京总所
地址:北京市东城区北三环东路36号环球贸易中心B座1703室
电话:010-58256011
传真:010-58256077
邮编:100013
尚权 · 深圳分所
地址:广东省深圳市福田区梅林三村5-6栋裙楼一层101室
电话:0755-83188081
传真:0755-83188691
邮编:518040
尚权 · 厦门分所
地址:厦门市思明区湖滨南路609号夏商置业19楼
电话:0592-8216668
值班:18805920319
邮编:361001
尚权 · 合肥分所
地址:合肥市政务区潜山路188号蔚蓝商务港F座2006室
电话:0551-68998220
邮编:230000
尚权 · 西宁分所
地址:西宁市城西区五四西路66号五矿云金贸中心B座12层
电话:0971-6115557
邮编:810001



